Standardy
Runowo, 17-06-2025
wersja 2 - po Monitoringu i ewaluacji
STANDARDY OCHRONY DZIECI I MŁODZIEŻY
(Standardy Ochrony Małoletnich)
PAŁAC POD BOCIANIM GNIAZDEM W RUNOWIE
Stajnia Pałac Runowo
TAX S.C.
Polityka oraz procedury ochrony dzieci przed krzywdzeniem
Preambuła, czyli wstęp do dokumentu
Mając na uwadze obowiązek prawny wynikający z zapisów ustawy z dnia 13 maja 2016 r. o przeciwdziałaniu zagrożeniom przestępczością na tle seksualnym i ochronie małoletnich oraz treść wytycznych Organizacji Narodów Zjednoczonych w zakresie biznesu i praw człowieka, uznając istotną rolę biznesu w zapewnieniu poszanowania praw dzieci, Pałac pod Bocianim Gniazdem w Runowie, Stajnia Pałac Runowo, TAX sc (zwane dalej Pałac pod Bocianim Gniazdem) przyjmuje do stosowania Politykę ochrony dzieci. Niniejszy dokument stanowi zbiór zasad i procedur stosowanych, w przypadku podejrzenia, że dziecku, które przebywa w Pałacu pod Bocianim Gniazdem , dzieje się krzywda oraz zapobiegania takim zagrożeniom, z uwzględnieniem sytuacji dzieci niepełnosprawnych oraz dzieci ze specjalnymi potrzebami edukacyjnymi.
Polityka ochrony dzieci w Pałacu pod Bocianim Gniazdem jest realizowana w oparciu o niżej wymienione zasady:
- Pałac pod Bocianim Gniazdem prowadzi swoją działalność operacyjną z poszanowaniem praw dzieci jako osób szczególnie wrażliwych na krzywdzenie.
- Pałac pod Bocianim Gniazdem uznaje swoją rolę w prowadzeniu biznesu społecznie odpowiedzialnego i promowaniu pożądanych postaw społecznych. Pałac pod Bocianim Gniazdem w szczególności podkreśla istotność prawnego i społecznego obowiązku zawiadamiania organów ścigania o każdym przypadku podejrzenia popełnienia przestępstwa na szkodę dzieci i zobowiązuje się szkolić swój personel w tym zakresie.
Słowniczek pojęć/objaśnienie terminów używanych w dokumencie Polityka ochrony dzieci
§ 1.
Na potrzeby tego dokumentu zostało doprecyzowane znaczenie poniższych pojęć:
- Obiekty turystyczne – obiekty hotelarskie oraz inne obiekty, w których są świadczone usługi hotelarskie określone w ustawie z dnia 29 sierpnia 1997 r. o usługach hotelarskich oraz usługach pilotów wycieczek i przewodników turystycznych.
- Organizator wypoczynku — podmiot organizujący wypoczynek dzieci i młodzieży na podstawie Ustawy o imprezach turystycznych oraz powiązanych usługach turystycznych lub Ustawy o systemie oświaty.
- Kadra wypoczynku — kierownik wypoczynku lub wychowawca wypoczynku. W zależności od programu wypoczynku w skład kadry mogą wchodzić również trenerzy i instruktorzy sportu, rekreacji i animacji kulturalno-oświatowej, lektorzy języków obcych i inne osoby prowadzące zajęcia w trakcie wypoczynku, w tym również wolontariusze i stażyści. Kierownik i wychowawcy wypoczynku posiadają kwalifikacje określone w przepisach prawa oświatowego.
- Personel — osoby niepracujące bezpośrednio jako Kadra wypoczynku, ale uczestniczące na jakiejkolwiek podstawie prawnej lub faktycznej w procesie organizacji wypoczynku i komunikacji z Kadrą wypoczynku oraz rodzicami i dziećmi.
- Podmioty współpracujące — podmioty zewnętrzne współpracujące z Organizatorem wypoczynku, świadczące usługi na rzecz Organizatora wypoczynku, np. właściciele obiektów noclegowych, firmy transportowe, podmioty medyczne, organizacje pozarządowe, kluby sportowe, szkoły językowe.
- Dziecko/małoletni — na potrzeby niniejszej Polityki przyjmuje się, że dzieckiem, jest każda osoba, która nie ukończyła 18 roku życia.
- Opiekun dziecka – przedstawiciel ustawowy dziecka: rodzic albo opiekun; rodzic zastępczy; opiekun tymczasowy (czyli osoba upoważniona do reprezentowania małoletniego obywatela Ukrainy, który przebywa na terytorium Rzeczypospolitej Polskiej bez opieki osób dorosłych).
- Obca osoba dorosła to każda osoba powyżej 18 roku życia, która nie jest dla dziecka jego rodzicem lub opiekunem prawnym.
- Krzywdzenie dziecka — należy rozumieć jako zachowanie, które może stanowić popełnienie czynu zabronionego na szkodę dziecka przez jakąkolwiek osobę, w tym członka personelu obiektu turystycznego, lub zagrożenie dobra dziecka, w tym jego zaniedbywanie; każde zamierzone lub niezamierzone działanie/zaniechanie jednostki, instytucji lub społeczeństwa jako całości i każdy rezultat takiego działania, lub bezczynności, które naruszają prawa, swobody i dobra osobiste dzieci i/lub zakłócają ich optymalny rozwój.
- Formy przemocy wobec dziecka:
Przemoc fizyczna wobec dziecka to przemoc, w wyniku której dziecko doznaje faktycznej fizycznej krzywdy lub jest nią potencjalnie zagrożone. Krzywda ta następuje w wyniku działania bądź zaniechania działania ze strony rodzica lub innej osoby. Przemoc fizyczna wobec dziecka może być czynnością powtarzalną lub jednorazową.
Przemoc psychiczna wobec dziecka to przewlekła, niefizyczna, szkodliwa interakcja pomiędzy dzieckiem a opiekunem, obejmująca zarówno działania, jak i zaniechania. Zaliczamy do niej m.in.: niedostępność emocjonalną, zaniedbywanie emocjonalne, relację z dzieckiem opartą na wrogości, obwinianiu, oczernianiu, odrzucaniu, nieodpowiednie rozwojowo lub niekonsekwentne interakcje z dzieckiem, niedostrzeganie lub nieuznawanie indywidualności dziecka i granic psychicznych pomiędzy rodzicem a dzieckiem.
Wykorzystywanie seksualne dziecka to włączanie dziecka w aktywność seksualną, której nie jest ono w stanie w pełni zrozumieć i udzielić na nią świadomej zgody i/lub na którą nie jest dojrzałe rozwojowo i nie może zgodzić się w ważny prawnie sposób i/lub która jest niezgodna z normami prawnymi lub obyczajowymi danego społeczeństwa. Z wykorzystaniem seksualnym mamy do czynienia, gdy taka aktywność wystąpi między dzieckiem a dorosłym lub dzieckiem a innym dzieckiem, jeśli te osoby ze względu na wiek bądź stopień rozwoju pozostają w relacji opieki, zależności, władzy. Wykorzystanie seksualne może przyjąć również formę wyzyskiwania seksualnego, czyli jakiegokolwiek faktycznego lub usiłowanego nadużycia pozycji podatności na zagrożenia, przewagi sił, lub zaufania, w celach seksualnych, w tym, ale nie wyłącznie, czerpanie zysków finansowych, społecznych lub politycznych z seksualnego wykorzystywania innej osoby. Szczególne zagrożenie wyzyskiwaniem seksualnym zachodzi w czasie kryzysów humanitarnych. Zagrożenie wyzyskiwaniem istnieje zarówno wobec dzieci jak i ich opiekunów (definicja za Biuletynem ONZ ST/SGB/2003/13).
Zaniedbywanie dziecka to chroniczne lub incydentalne niezaspokajanie jego podstawowych potrzeb fizycznych i psychicznych i/lub nierespektowanie jego podstawowych praw, powodujące zaburzenia jego zdrowia i/lub trudności w rozwoju. Do zaniedbywania dochodzi w relacji dziecka z osobą, która jest zobowiązana do opieki, wychowania, troski i ochrony dziecka.
Przemoc rówieśnicza to celowe i agresywne dręczenie, nękanie lub prześladowanie jednej osoby przez innych rówieśników, które ma na celu wywarcie presji lub zadawanie cierpienia. Może przybierać formę fizyczną (bicie, kopanie, niszczenie rzeczy), psychiczną (wyzywanie, ośmieszanie, izolowanie) oraz relacyjną (ignorowanie, wykluczanie z grupy).
- Przestępstwo na szkodę dziecka – na szkodę dzieci mogą być popełnione wszystkie przestępstwa, jakie mogą być popełnione przeciwko osobom dorosłym, a dodatkowo przestępstwa, które mogą być popełnione wyłącznie przeciwko dzieciom (np. Wykorzystywanie seksualne z art. 200 kodeku karnego ). Z uwagi na specyfikę obiektów zakwaterowania, w których łatwo można uzyskać możliwość odosobnienia, przestępstwami, do których najczęściej może dojść na ich terenie będą przestępstwa przeciwko wolności seksualnej i obyczajności, w szczególności zgwałcenie (art. 197 kodeksu karnego), seksualne wykorzystanie niepoczytalności i bezradności (art. 198 kk), seksualne wykorzystanie zależności lub krytycznego położenia (art. 199 kk), seksualne wykorzystanie osoby poniżej 15 roku życia (art. 200 kk), grooming (uwiedzenie małoletniego za pomocą środków porozumiewania się na odległość — art. 200a kk).
- Inne formy krzywdzenia dziecka niż popełnienie przestępstwa na jego szkodę – wszystkie formy przemocy stosowane wobec dziecka, które nie spełniają znamion przestępstwa ściganego z oskarżenia publicznego (np. krzyk, poniżanie, szarpanie, wyzywanie, zaniedbywanie potrzeb, itp.).
- Pracownik to osoba zatrudniona na umowę o pracę lub świadcząca pracę na podstawie zbliżonej umowy (np. zlecenie, B2B, umowa o dzieło), a także stażysta, praktykant, wolontariusz itp.
Rozpoznawanie i reagowanie na czynniki ryzyka krzywdzenia dzieci
§ 2.
- Organizator wypoczynku, Kadra wypoczynku, Pracownicy oraz Personel Pałacu pod Bocianim Gniazdem posiada wiedzę i w ramach wykonywanych obowiązków zwraca uwagę na czynniki ryzyka i symptomy krzywdzenia dzieci.
- W przypadku zidentyfikowania czynników ryzyka Organizator wypoczynku, Kadra wypoczynku, Pracownicy oraz Personel Pałacu pod Bocianim Gniazdem podejmuje rozmowę z opiekunami, przekazując informacje na temat dostępnej oferty wsparcia i motywując ich do szukania dla siebie pomocy.
- W przypadku zidentyfikowania objawów krzywdzenia dziecka Organizator wypoczynku, Kadra wypoczynku, Pracownicy oraz Personel Pałacu pod Bocianim Gniazdem podejmuje czynności zmierzające do przerwania krzywdzenia i objęcia ochroną dziecka, które jest krzywdzone. W zależności od formy krzywdzenia i sytuacji, w której Interwent zidentyfikował objawy, stosuje się procedury interwencji opisane w dalszych rozdziałach tego dokumentu.
- Organizator wypoczynku, Kadra wypoczynku, Pracownicy oraz Personel Pałacu pod Bocianim Gniazdem monitoruje sytuację i dobrostan dziecka.
Zasady rekrutacji pracowników/wolontariuszy/stażystów/praktykantów
§ 3.
- Rekrutacja personelu, pracowników i kadry wypoczynku odbywa się zgodnie z zasadami bezpiecznej rekrutacji personelu. Zasady stanowią:
1) złożenie przez Kandydata zobowiązania do przestrzegania podstawowych zasad ochrony dzieci (zał.1)
2) złożenie przez kandydata informacji z Krajowego Rejestru Karnego (KRK) lub uzyskanie przez organizację informacji z KRK o kandydacie – tam, gdzie jest to dozwolone obowiązującymi przepisami prawa
3) pozyskanie oświadczenia o niekaralności lub o braku toczących się wobec kandydata postępowaniach karnych lub dyscyplinarnych w przypadkach, gdy przepisy lub grupa ryzyka personelu nie obligują do pozyskania informacji z KRK (zał.2)
4) sprawdzenie, czy dane kandydata ubiegającego się o pracę w organizacji lub współpracę z nią nie figurują w Rejestrze Sprawców Przestępstw na Tle Seksualnym (RSPTS)
5) opcjonalnie złożenie przez osoby ubiegające się o pracę referencji od osób, które znają kandydata, na temat jego doświadczenia w pracy z dziećmi lub pracy pozwalającej na kontakt z dziećmi
6) zadawanie w trakcie procesu rekrutacji pytań dotyczących zasad ochrony dzieci. - Każda forma wypoczynku jest organizowana zgodnie z przepisami prawa.
- Przed zatrudnieniem danej osoby lub nawiązaniem współpracy w innej formie i powierzeniem jej obowiązków polegających na pracy z dzieckiem należy ustalić jej kwalifikacje i kompetencje do pracy z dzieckiem oraz wykluczyć ryzyko wystąpienia z jej strony zagrożenia dla dobra i bezpieczeństwa dziecka

Zasady bezpiecznych relacji
Zasady bezpiecznych relacji pomiędzy pracownikami (wolontariuszami, stażystami, praktykantami) instytucji a dziećmi
§ 4
Do stosowania poniższych zasad zobowiązani są wszyscy pracownicy Pałacu pod Bocianim Gniazdem, również inne osoby dorosłe, które mają kontakt z dziećmi na terenie obiektu, jeśli kontakt ten odbywa się za zgodą obiektu.
- Naczelną zasadą wszystkich czynności podejmowanych przez personel i kadrę wypoczynku jest działanie dla dobra dziecka i w jego najlepszym interesie.
- Personel i kadra Wypoczynku traktuje dziecko z szacunkiem oraz uwzględnia jego godność i potrzeby.
- Niedopuszczalne jest stosowanie przemocy wobec dziecka w jakiejkolwiek formie.
- Niedopuszczalne jest nawiązywanie z dzieckiem jakichkolwiek relacji o charakterze seksualnym czy romantycznym.
- Personel i kadra wypoczynku działa w ramach obowiązującego prawa, przepisów wewnętrznych Organizatora wypoczynku oraz swoich kompetencji.
- Personel i kadra Wypoczynku jest zobowiązana do utrzymywania profesjonalnej relacji z dziećmi i każdorazowego rozważenia, czy jego reakcja, komunikat bądź działanie wobec dziecka są adekwatne do sytuacji, bezpieczne, uzasadnione i sprawiedliwe wobec innych dzieci. Działania powinny być prowadzone w sposób otwarty i przejrzysty dla innych, aby zminimalizować ryzyko błędnej interpretacji zachowania.
- Kontakt fizyczny z małoletnim nigdy nie może być niejawny bądź ukrywany, wiązać się z jakąkolwiek gratyfikacją ani wynikać z relacji władzy.
- Niedopuszczalne jest spanie Personelu Pałacu pod Bocianim Gniazdem i kadry Wypoczynku w jednym łóżku z małoletnim podczas wycieczek, obozów, wyjazdów itp.
- W uzasadnionych przypadkach dopuszczalny jest kontakt fizyczny Personelu Pałacu pod Bocianim Gniazdem i kadry Wypoczynku z małoletnim.
Do sytuacji takich zaliczyć można:
1) pomoc małoletniemu niepełnosprawnemu w czynnościach higienicznych, spożywaniu posiłków, poruszaniu się, jeśli typ niepełnosprawności lub sytuacja tego wymaga, a małoletni/jego opiekun wyrazi zgodę,
2) udział w prawnie dopuszczalnych działaniach, w których kontakt taki jest rzeczą zwyczajną (zabawa, zawody sportowe itp.). - Jeśli Personel Pałacu pod Bocianim Gniazdem i kadra Wypoczynku musi spotkać się z małoletnim poza czasem standardowo poświęcanym na działalność prowadzoną przez Obiekt, to na spotkanie takie opiekun małoletniego musi wyrazić zgodę, chyba że jest podyktowane ochroną małoletnich w stosunku do opiekunów.
A. Zachowania i praktyki oczekiwane od pracowników
- W komunikacji z dzieckiem zachowuj cierpliwość i szacunek.
- Słuchaj uważnie dziecka i udzielaj mu odpowiedzi adekwatnych do jego wieku i danej sytuacji. Komunikując się z dzieckiem staraj się, by Twoja twarz była na poziomie twarzy dziecka.
- Zapewnij dziecko, że jeśli czuje się niekomfortowo z jakąś sytuacją może o tym powiedzieć Tobie lub innej wskazanej osobie i uzyskać pomoc.
- Poinformuj dziecko, gdzie w Obiekcie znajdują się Polityka ochrony dzieci.
- Przestrzegaj równego traktowania dzieci bez względu na ich płeć, orientację seksualną, sprawność/niepełnosprawność, status społeczny, etniczny, kulturowy, religijny i światopogląd.
- Zadbaj o bezpieczną przestrzeń. Jeśli w obszarze, w którym pracujesz przebywają dzieci, upewnij się, że sprzęt i wyposażenie są używane w sposób zgodny z przeznaczeniem, a otoczenie jest bezpieczne (zwróć uwagę na zabezpieczenia okien i schodów, ograniczony dostęp do ruchliwych dróg, otwartej wody itd.).
- Jeśli widzisz dziecko/dzieci pozostawione bez opieki, a sytuacja może wskazywać na zagrożenie bezpieczeństwa dziecka, podejmij działania, aby odnaleźć rodzica/opiekuna.
B. Zachowania i praktyki niedopuszczalne ze strony pracowników w stosunku do dzieci w obiekcie
- Nie wolno Ci krzyczeć, zawstydzać, upokarzać, lekceważyć i obrażać dziecka.
- Nie wolno Ci bić, szturchać, popychać ani w jakikolwiek sposób naruszać integralności fizycznej dziecka, chyba, że występuje zagrożenie zdrowia lub życia dziecka.
- Nie wolno Ci nawiązywać z dzieckiem jakichkolwiek relacji romantycznych lub seksualnych ani składać mu nieodpowiednich propozycji. Obejmuje to także seksualnie komentarze, żarty, gesty oraz udostępnianie dzieciom treści erotycznych i pornograficznych bez względu na ich formę.
- Nie wolno Ci utrwalać wizerunku dziecka w celach prywatnych ani służbowych (nagrywanie, fotografowanie) bez zgody rodziców/opiekunów dziecka i zgody samego dziecka. Dotyczy to także umożliwienia osobom trzecim utrwalenia wizerunków dzieci. Wyjątkiem jest sytuacja, kiedy wizerunek dziecka stanowi jedynie szczegół całości, takiej jak zgromadzenie, krajobraz, publiczna impreza, wtedy zgoda rodzica/opiekuna dziecka nie jest wymagana.
- Nie wolno Ci nawiązywać kontaktu z dzieckiem poprzez prywatne kanały komunikacji (prywatny telefon, e-mail, komunikatory, profile w mediach społecznościowych) ani spotykać się dzieckiem poza miejscem pracy, chyba że kontakt ten jest podyktowany ochroną małoletnich w stosunku do opiekunów lub odbywa się w komunikacji związanej z przedmiotem działań Pałacu pod Bocianim Gniazdem w Runowie/Stajni Pałac Runowo i jest niezbędny celem przekazania informacji związanych z przedmiotem usług ośrodka, z których małoletni korzysta (np. trening jeździecki, szkolenie itp.).
- Nie wolno Ci proponować dziecku alkoholu, wyrobów tytoniowych ani nielegalnych substancji.
- Nigdy nie dotykaj dziecka, jeśli ono tego nie chce ani w sposób, który może być uznany za nieprzyzwoity lub niestosowny
- Jeśli będziesz świadkiem jakiegokolwiek z wyżej opisanych zachowań i/lub sytuacji ze strony innych dorosłych lub dzieci, zawsze poinformuj o tym osobę odpowiedzialną w obiekcie za wdrażanie i monitorowanie Polityki ochrony dzieci (Marta Rutkiewicz 501 385 301) lub bezpośredniego przełożonego.
Zasady bezpiecznych relacji pomiędzy dziećmi oraz Kodeks dobrych zachowań
§ 5
Niniejsza część dokumentu została wypracowana przez dzieci i młodzież, którzy wyrazili chęć udziału w warsztatach i pomogli nam stworzyć Zasady bezpiecznych relacji oraz Kodeks dobrych zachowań. Dziękujemy wszystkim za zaangażowanie i Wasze zdanie jest dla nas bardzo ważne.
Do stosowania poniższych zasad zobowiązani są wszyscy przebywający i odwiedzający ośrodek Pałacu pod Bocianim Gniazdem w Runowie wraz ze Stajnią Pałac Runowo.
W relacjach między sobą
| ZAWSZE | NIGDY |
| SZCZEROŚĆ | NIE STOSUJĘ PRZEMOCY FIZYCZNEJ, PSYCHICZNEJ, W SIECI |
| WZAJEMNA POMOC | NIE NĘKAM I NIE WYZYWAM |
| POKOJOWE ROZWIĄZYWANIE KONFLIKTOW | NIE OKŁAMUJĘ |
| SPOKOJNA ROZMOWA | NIE ZABIERAM CUDZYCH RZECZY |
| SZACUNEK | NIE BIJĘ |
| MAM PRAWO CZUĆ SIĘ BEZPIECZNIE | NIE HEJTUJĘ |
| BYĆ DOBRYM DLA INNYCH |
|
KODEKS DOBRYCH ZACHOWAŃ
- Bądźmy dla siebie życzliwi.
- Szanujmy się wzajemnie.
- Nie oceniajmy się i nie obrażajmy.
- Pomagajmy sobie wzajemnie.
- Uśmiechajmy się do siebie.
- Nie krzyczmy na siebie.
- Bądźmy szczerzy i rozmawiajmy ze sobą.
- Życzmy sobie dobrego dnia.
- Nie bójmy się prosić o pomoc.
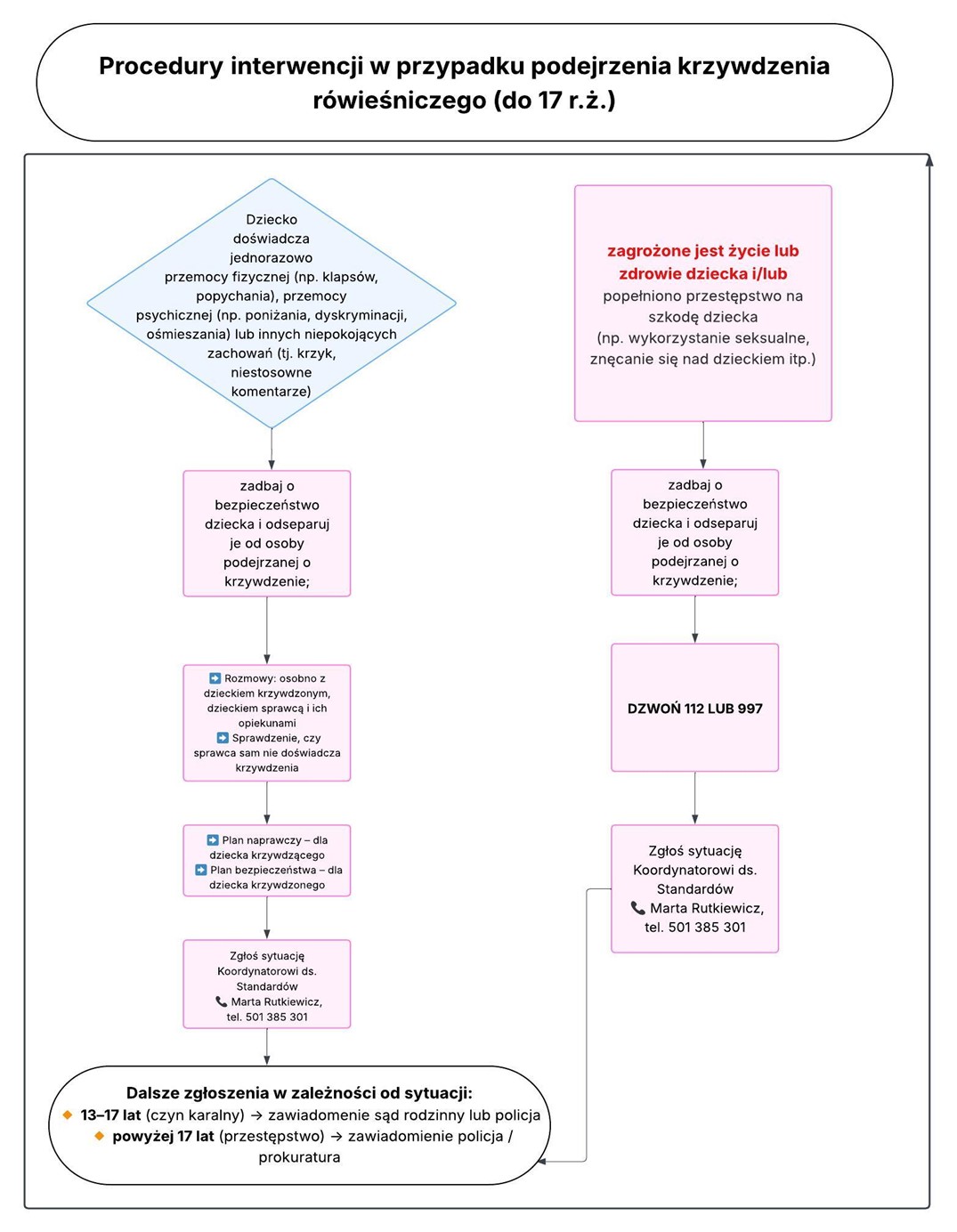
Procedury interwencji w przypadku podejrzenia krzywdzenia dziecka
§ 6
- Zagrożenie bezpieczeństwa dzieci może przybierać różne formy, z wykorzystaniem różnych sposobów kontaktu i komunikowania.
- Na potrzeby niniejszego dokumentu przyjęto następującą kwalifikację zagrożenia bezpieczeństwa dzieci:
a. popełniono przestępstwo na szkodę dziecka (np. wykorzystanie seksualne, znęcanie się nad dzieckiem),
b. doszło do innej formy krzywdzenia, niebędącej przestępstwem, takiej jak np. krzyk, kary fizyczne, poniżanie,
c. doszło do zaniedbania potrzeb życiowych dziecka (np. związanych z żywieniem, higieną czy zdrowiem). - Na potrzeby niniejszego dokumentu wyróżniono procedury interwencji w przypadku podejrzenia działania na szkodę dziecka przez:
a. osoby dorosłe (bliski, inne osoby trzecie, rodzic/opiekun prawny),
b. pracownika lub współpracownika
c. rówieśników



§ 7
- Zgłoszenie sytuacji do Koordynatora ds. Standardów odbywa się na podstawie notatki służbowej. Notatka może mieć formę pisemną lub mailową.
- Koordynatorem ds. Standardów jest Marta Rutkiewicz, tel.: 501 385 301, mail: marta@runowo.pl. W przypadku nieobecności w pracy Koordynatora, wyznaczony będzie Zastępca Koordynatora i informacje kontaktowe widnieć będą w biurze Ośrodka.
- Jeżeli zgłoszono krzywdzenie ze strony Koordynatora ds. Standardów, wówczas działania opisane w niniejszym rozdziale podejmuje osoba, która dostrzegła krzywdzenie lub do której zgłoszono podejrzenie krzywdzenia.
- Do udziału w interwencji można doprosić specjalistów, w szczególności psychologów i pedagogów, celem skorzystania z ich pomocy przy rozmowie z dzieckiem o trudnych doświadczeniach.
- Koordynator ds. Standardów informuje opiekunów o obowiązku zgłoszenia podejrzenia krzywdzenia dziecka do odpowiedniej instytucji (prokuratura/policja lub sąd rodzinno-opiekuńczy, lub najbliższy ośrodek pomocy społecznej).
- Po poinformowaniu opiekunów zgodnie z punktem poprzedzającym, Koordynator składa zawiadomienie o podejrzeniu przestępstwa do prokuratury/policji lub wniosek o wgląd w sytuację rodziny do sądu rejonowego, wydziału rodzinnego i nieletnich, ośrodka pomocy społecznej.
- Dalszy tok postępowania leży w kompetencjach instytucji wskazanych w punkcie poprzedzającym.
- Z przebiegu każdej interwencji sporządza się kartę interwencji, której wzór stanowi Załącznik do niniejszej Polityki. Kartę załącza się do rejestru interwencji prowadzonego przez organizację.
- W przypadku sytuacji niepokojących, które nie znajdują odzwierciedlenia w niniejszych procedurach, Koordynator ma prawo skonsultować sytuację z zespołem współpracującym i wspólnie ustalają plan działania w danej sytuacji, sporządzają notatkę z podjętych decyzji i załączają ją do rejestru.
§ 8
W przypadku podejrzenia, że życie dziecka jest zagrożone lub grozi mu ciężki uszczerbek na zdrowiu należy niezwłocznie poinformować odpowiednie służby (policja, pogotowie ratunkowe), dzwoniąc pod numer 112 lub 997. Poinformowania służb dokonuje członek personelu, który pierwszy powziął informację o zagrożeniu i następnie wypełnia kartę interwencji.
Zasady ochrony danych osobowych oraz wizerunku dzieci w instytucji
§ 9
- Pałac pod Bocianim Gniazdem zapewnia najwyższe standardy ochrony danych osobowych dzieci zgodnie z obowiązującymi przepisami prawa.
- Pałac pod Bocianim Gniazdem uznając prawo dziecka do prywatności i ochrony dóbr osobistych, zapewnia ochronę wizerunku dziecka.
- Wytyczne dotyczące zasad publikacji wizerunku dziecka stanowią:
1) Upublicznienie przez Personel/Pracownicy/Kadra wypoczynku Pałacu pod Bocianim Gniazdem wizerunku małoletniego utrwalonego w jakiejkolwiek formie (tj. fotografia, nagranie audio-wideo) wymaga pisemnej zgody opiekuna małoletniego oraz ustnej zgody dziecka.
2) Materiał zawierający wizerunek dziecka nie może być uwłaczający lub obrażający je, pokazywać sytuacji, które bez kontekstu wydają się ośmieszające, niewłaściwe, pokazywać przekroczeń strefy intymnej i nagości, utrwalać stereotypów.
3) Jeżeli wizerunek małoletniego stanowi jedynie szczegół całości, takiej jak zgromadzenie, krajobraz, publiczna impreza, zgoda opiekuna na utrwalanie wizerunku małoletniego nie jest wymagana.
4) Materiały zawierające wizerunek dziecka należy przechowywać w sposób zgodny z prawem i zapewniający ochronę dzieci.
§ 10
- Personelowi/Pracownikom/Kadrze wypoczynku Pałacu pod Bocianim Gniazdem nie wolno umożliwiać przedstawicielom mediów utrwalania wizerunku dziecka (filmowanie, fotografowanie, nagrywanie głosu dziecka) na terenie organizacji bez pisemnej zgody opiekuna dziecka oraz ustnej zgody dziecka.
- W celu uzyskania zgody, o której mowa powyżej, personel organizacji może skontaktować się z opiekunem dziecka i ustalić procedurę uzyskania zgody. Niedopuszczalne jest podanie przedstawicielowi mediów danych kontaktowych do opiekuna dziecka – bez wiedzy i zgody tego opiekuna.
Zasady bezpiecznego korzystania z internetu i mediów elektronicznych
§ 12
- Pałac pod Bocianim Gniazdem zapewniając dzieciom dostęp do internetu, jest zobowiązany podejmować działania zabezpieczające dzieci przed dostępem do treści, które mogą stanowić zagrożenie dla ich prawidłowego rozwoju; w szczególności należy zainstalować i aktualizować oprogramowanie zabezpieczające. Administratorem sieci wi-fi jest firma ADMIN-Obsługa Firm; ul. Czołgistów 25c/5; 84-300 Lębork, która zabezpiecza sieć przed dostępem do treści zakazanych dla dzieci.
- Na terenie Pałacu pod Bocianim Gniazdem w Runowie dostęp dziecka do internetu możliwy jest: za pomocą sieci wi-fi, po podaniu hasła.
- Pałac pod Bocianim Gniazdem w miarę możliwości zapewnia dostęp do materiałów edukacyjnych, dotyczących bezpiecznego korzystania z internetu, przy urządzeniach, z których możliwy jest dostęp swobodny do sieci.
- Personel/Pracownicy/Kadra wypoczynku Pałacu pod Bocianim Gniazdem powinna stanowić nadzór nad treściami do jakich dostęp mają małoletni korzystający z urządzeń organizacji oraz podejmować interwencję w przypadku dostępu do treści nieodpowiednich. Małoletni nie mogą korzystać samodzielnie z urządzeń w obiekcie z dostępem do sieci wi-fi, wyłącznie w obecności opiekuna lub wychowawcy (rzutnik i ekran multimedilany).
- Za zagrożenia związane z użytkowaniem przez dzieci Internetu i mediów elektronicznych uznaje się:
a. dostęp do treści nielegalnych, min. materiałów przedstawiających seksualne wykorzystywanie dziecka; materiały przedstawiające twardą pornografię, treści propagujące rasizm i ksenofobię, inne nielegalne treści skierowane przeciwko bezpieczeństwu dzieci, na przykład: propagowanie lub pochwalanie zachowań o charakterze pedofilskim, materiały utrwalające wizerunek nagiej osoby lub osoby w trakcie czynności seksualnej przy użyciu przemocy, groźby bezprawnej lub podstępu albo rozpowszechniane bez jej zgody, treść pornograficzne udostępniane małoletniemu, uwodzenie dziecka poniżej 15 r.ż. przez Internet, tzw. child grooming, zjawisko szantażu na tle seksualnym (określane również jako „sextortion”);
b. dostęp do treści szkodliwych i nieodpowiednich m.in. treści obrazujące przemoc, obrażenia fizyczne, prezentujące drastyczne sceny, śmierć, okrucieństwo wobec zwierząt, treści nawołujące do podejmowania działań autodestrukcyjnych (samookaleczeń, pro-ana, samobójstw, zażywania szkodliwych substancji, w tym środków psychoaktywnych niezidentyfikowanych jednoznacznie jako narkotyki itp.), treści nawołujące do przemocy, przestępczości, radykalizacji (również sekty) i ekstremizmu, „patostreamy”, treści dyskryminacyjne oraz pornograficzne;
c. dostęp do szkodliwych i nieodpowiednich kontaktów online oraz usług online - m.in. presja rówieśnicza, cyberprzemoc, grooming, szantaż na tle seksualnym, aktywność seksualna jako źródło dochodu osób nieletnich, hazard online, reklamy niedostosowane do wieku, media społecznościowe niedostosowane do wieku.
d. dostęp do szkodliwych i ryzykownych zachowań - np. podejmowanie wyzwań online, seksting, wywieranie presji, stosowanie przemocy z wykorzystaniem technologii informacyjnych i komunikacyjnych. - Nie dopuszcza się dzieci do korzystania z prywatnego sprzętu elektronicznego kadry wypoczynku. Jeśli jest to absolutnie koniecznie, musi odbywać się to przy obecności właściciela sprzętu celem zabezpieczenia dziecka przed dostępem do prywatnych treści znajdujących się na komputerze, telefonie.
- W miarę możliwości osoba odpowiedzialna za Internet przeprowadza z dziećmi zajęcia dotyczące bezpiecznego korzystania z Internetu.
- Na wypoczynku dzieci i młodzieży używanie telefonów komórkowych ogranicza się od 1 do 2 godzin dziennie, co stanowi również regulamin wypoczynku Pałacu pod Bocianim Gniazdem w Runowie.
Monitoring
§ 13
- Właściciele Pałacu pod Bocianim Gniazdem wyznaczają panią Martę Rutkiewicz, jako osobę odpowiedzialną za Politykę ochrony dzieci w organizacji, czyli Koordynatora ds. Standardów.
- Osoba, o której mowa w punkcie poprzedzającym, jest odpowiedzialna za monitorowanie realizacji Polityki, za reagowanie na sygnały naruszenia Polityki oraz za proponowanie zmian w Polityce.
- Osoba, o której mowa w punkcie poprzedzającym, przeprowadza wśród Dzieci/Personelu/Pracowników/Kadry wypoczynku Pałacu pod Bocianim Gniazdem , raz na 12 miesięcy, rozmowę monitorującą poziom realizacji Polityki, prowadząc równocześnie rejestr zgłoszeń i proponowanych zmian.
- Do rejestru Personel/Pracownicy/Kadra wypoczynku Pałacu pod Bocianim Gniazdem może proponować zmiany Polityki oraz wskazywać naruszenia Polityki w organizacji.
- Osoba, o której mowa w ust. 1 niniejszego paragrafu, raz na 12 miesięcy sporządza na podstawie rozmów monitorujących raport z monitoringu, który następnie przekazuje Właścicielom Pałacu pod Bocianim Gniazdem w Runowie.
- Osobą odpowiedzialną za przegotowanie personelu do stosowania SOM jest Koordynator ds. Standardów oraz księgowa.
- Szkolenia dla personelu przeprowadzane są przy rozpoczęciu pracy w obiekcie oraz przynajmniej raz w roku lub częściej, w zależności od potrzeby i ewentualnych ewaluacji SOM, zmiany przepisów prawa czy sytuacji interwencyjnych.
- Właściciele Pałacu pod Bocianim Gniazdem w Runowie wprowadzają do Polityki niezbędne zmiany i ogłaszają nowe brzmienie Polityki.
Przepisy końcowe
- Polityka wchodzi w życie z dniem jej ogłoszenia.
- Ogłoszenie następuje w sposób dostępny dla Personelu/Pracowników/Kadry wypoczynku Pałacu pod Bocianim Gniazdem Dzieci i ich Opiekunów, w szczególności poprzez zamieszczenie jej tekstu na stronie internetowej: www.runowo.pl.
- Polityka ochrony dzieci udostępniona jest w wersji zrozumiałej i skróconej dla dzieci przebywających na terenie Pałacu pod Bocianim Gniazdem w Runowie w miejscu dla nich dostępnym i widocznym.
Załącznik do Polityki oraz procedur ochrony dzieci przed krzywdzeniem
Karta interwencji
1. Imię i nazwisko małoletniego
..................................................................
2. Przyczyna interwencji (forma krzywdzenia)
..................................................................
..................................................................
..................................................................
3. Osoba zawiadamiająca o podejrzeniu krzywdzenia
..................................................................
4. Opis działań podjętych przez osobę odpowiedzialną za Politykę ochrony dzieci
..................................................................
..................................................................
..................................................................
5. Ustalenia planu pomocy (jeśli dotyczy)
..................................................................
..................................................................
..................................................................
6. Spotkania z opiekunem małoletniego
..................................................................
..................................................................
..................................................................
7. Dane dotyczące interwencji (nazwa i adres organu, do którego zgłoszono interwencję)
..................................................................
..................................................................
..................................................................
8. Forma podjętej interwencji (zakreślić właściwe)
- zawiadomienie o podejrzeniu popełnieniu przestępstwa,
- wniosek o wgląd w sytuację dziecka/rodziny,
- inny rodzaj interwencji. Jaki?
..................................................................
..................................................................
..................................................................
9. Wyniki interwencji (działania organów wymiaru sprawiedliwości, jeśli instytucja uzyskała informację o
wynikach/działaniach/placówki/działaniach rodziców)
..................................................................
..................................................................
..................................................................
10. Działania podjęte wobec krzywdzącego
..................................................................
..................................................................
..................................................................
Załącznik nr 1 do Standardów Ochrony ……………………………..
Małoletnich w firmie TAX s.c. Jakub miejscowość, data
Rutkiewicz, Marta Rutkiewicz w Runowie
Oświadczenie
o zapoznaniu się i przestrzeganiu zasad zawartych w Standardach Ochrony Małoletnich
w TAX s.c JAKUB RUTKIWICZ, MARTA RUTKIEWICZ Runowo 23 76-230 Potęgowo
Oświadczam, że zapoznałem/łam się z treścią „Standardów ochrony małoletnich w firmie TAX s.c. Jakub Rutkiewicz, Marta Rutkiewicz w Runowie , przyjmuję do wiadomości postanowienia w nich zawarte oraz jednocześnie zobowiązuje się do ich przestrzegania.
……….……………………..
……………………………..
miejscowość, data
Załącznik nr 2 do Standardów Ochrony
Małoletnich w firmie TAX s.c. Jakub
Rutkiewicz, Marta Rutkiewicz w Runowie
Oświadczenie o niekaralności i zobowiązaniu do przestrzegania podstawowych zasad ochrony dzieci (wzór)
Ja, ......................................... legitymująca/y się dowodem osobistym o nr ......................................... oświadczam, że nie byłam/em skazana/y za przestępstwo przeciwko wolności seksualnej i obyczajności, i przestępstwa z użyciem przemocy na szkodę małoletniego i nie toczy się przeciwko mnie żadne postępowanie karne ani dyscyplinarne w tym zakresie.
Oświadczam, że jestem świadoma/-y konsekwencji złożenia nieprawdziwego oświadczenia. Ponadto oświadczam, że zapoznałam/-em się z zasadami ochrony dzieci obowiązującej w ......................................... i zobowiązuję się do ich przestrzegania.
.................................................
podpis
